2025-10-30
| 索 引 号 | 主题分类 | 国民经济管理、国有资产监管 \ 其他 | |
| 发布机构 | 自治区人民政府 | 文 号 | 内政发〔2018〕12号 |
| 成文日期 | 2018-03-28 |
各盟行政公署、市人民政府,自治区各委、办、厅、局,各大企业、事业单位:
现将《内蒙古自治区节能减排“十三五”规划》印发给你们,请认真贯彻实施。
2018年3月23日
(此件主动公开)
内蒙古自治区节能减排“十三五”规划
2018年3月
“十三五”时期,是全面建成小康社会的决胜阶段,为加快建设资源节约型、环境友好型社会,实现经济社会全面协调可持续发展,筑牢北方生态安全屏障,确保实现自治区“十三五”节能减排目标任务,根据党的十九大精神和《内蒙古自治区国民经济和社会发展第十三个五年规划纲要》,制订本规划。
第一章 发展基础和面临形势
第一节 “十二五”节能减排取得的成效
“十二五”时期,自治区党委政府高度重视节能减排工作,认真贯彻落实党中央、国务院节能减排决策部署,坚持节约优先、保护优先、自然恢复为主的方针,以强有力的措施推进节能减排,顺利完成了“十二五”节能减排目标任务,有力地推进了经济转型升级提质,为实现自治区可持续发展奠定了良好基础。
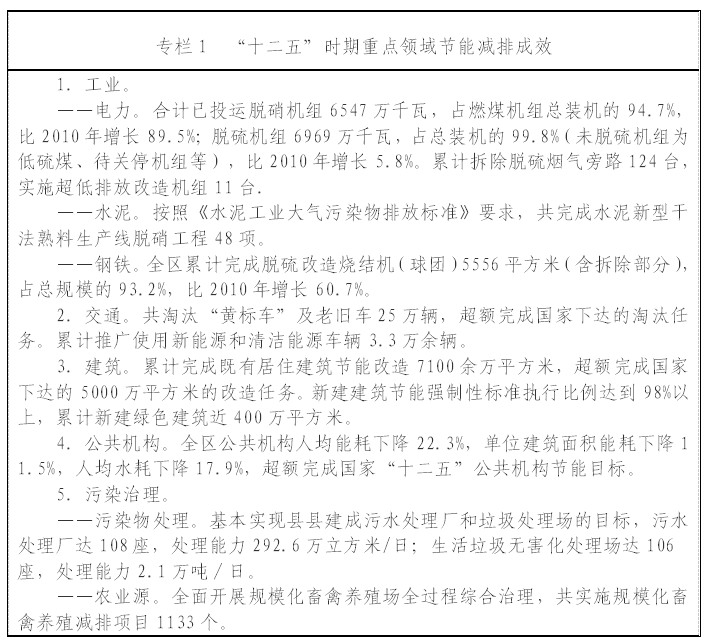
节能减排目标任务超额完成。全区单位GDP能耗和单位工业增加值能耗分别累计下降18.8%和31.85%,超额完成国家下达的目标任务,单位地区生产总值能耗强度下降到1.0吨标准煤/万元(按2010年不变价)。2015年自治区化学需氧量排放量83.56万吨、氨氮排放量4.69万吨、二氧化硫排放量123.09万吨、氮氧化物排放量113.88万吨,分别比2010年下降9.30%、13.78%、11.91%、13.33%,完成“十二五”任务的138%、143%、313%和229%。
结构性节能减排取得积极成效。以节能减排为抓手推动产业结构调整,2015年,第三产业增加值占地区生产总值比重达到40%,比2010年提高近4个百分点。装备制造、有色、农畜产品加工和高新技术占工业比重达到32.7%,煤炭工业占工业比重下降到22.9%。工业领域提前一年完成国家下达的“十二五”淘汰落后和过剩产能目标任务,通过淘汰落后产能累计节能1200万吨标准煤。
重点领域节能减排成效显著。以工业、建筑、交通、商贸、公共机构领域重点用能单位为主体,深入推进节能低碳行动,列入“万家企业”节能低碳行动的697家企业提前一年完成国家下达的节能任务,累计节能1516万吨标准煤。

环境质量持续改善。生态环境质量状况有所改善,2015年,EI指数为44.97,较2010年提高3.4。水环境质量保持稳定,全区监测地表水国控断面34个,水质达到或优于Ⅲ类的水体比例为57.6%,13个城市监测的地市级集中饮用水水源地取水水质达标率为89.9%,饮用水源地周边土壤环境质量98.4%为清洁水平。全面实施大气污染防治行动计划,开展乌海及周边地区区域联防联控治理,12个盟市空气质量平均达标天数292天,优良天数比例达80.90%;辐射环境质量总体良好。
节能减排支撑体系不断完善。颁布了《内蒙古自治区实施<中华人民共和国节约能源法>办法》,制定出台了《节能减排“十二五”规划》、《“十二五”节能减排综合性工作方案》等系列ld体育中国官方网站文件,健全了节能减排统计、监测、考核体系和节能形势季度分析会制度,整合了应对气候变化和节能减排两个领导小组,为深入推进节能减排工作提供了坚强组织保障。
全社会主动参与节能减排意识增强。包头市列入国家节能减排财政ld体育中国官方网站综合示范城市,呼伦贝尔市、乌海市列入国家低碳试点城市,包头市、托克托县、霍林郭勒市列入国家循环经济示范市(县),呼和浩特市、乌海市、鄂尔多斯市列入国家餐厨废弃物资源化利用和无害化处理试点城市。全区节能宣传周、全国低碳日等宣传活动深入人心,绿色、低碳生产方式和消费模式逐步形成。
第二节 “十三五”节能减排面临的形势
“十三五”时期是我区全面建成小康社会的决胜阶段,是全面落实党的十九大精神和党中央对内蒙古发展战略定位、打造祖国北疆亮丽风景线的关键时期,绿色发展理念已融入经济社会发展全过程,持之以恒推进节能减排成为筑牢我国北方重要生态安全屏障的必然选择。转变经济发展方式、调整产业结构、科技创新和进步以及社会力量参与等,为节能减排创造了积极有利条件,提供了技术支撑手段和良好社会氛围,节能减排工作基础进一步夯实。
与此同时,自治区经济社会发展的资源环境瓶颈制约因素日益突出,面临着结构性矛盾依然突出、节能减排空间不断收窄等困难和问题,节能减排任务十分繁重,工作压力和难度加大。2015年第三产业占比低于全国平均水平10.5个百分点,相当部分制造业还处于产业链的中低端,能源消费结构中煤炭消费占比仍高达82.9%,产业结构、能源消费结构短期内难以得到根本改变。“十一五”以来,我区单位GDP能耗累计下降37.2%,企业节能技术改造空间显著下降,淘汰落后产能余量空间大幅缩小,主要污染物排放总量持续削减潜力不断收窄,削减量难以抵消新增量。
第二章 总体要求
第一节 指导思想
以党的十九大精神为统领,紧紧围绕“四个全面”战略布局和“五位一体”总体布局,牢固树立绿色发展理念,坚持节约优先和保护环境基本国策,以供给侧结构性改革为主线,以转型升级为主攻方向,以创新驱动为抓手,以建设资源节约型和环境友好型社会为目标,优化产业结构、合理控制能源消费总量,大幅度降低能源消耗强度、显著减少主要污染物排放总量,进一步推动绿色低碳循环发展,确保完成“十三五”节能减排任务目标。
第二节 基本原则
——强化约束,倒逼转型。不断强化节能减排法规标准,强化源头管控,落实节能减排目标责任制。实行能耗强度和能源消费总量双控,完善污染物减排总量控制制度,倒逼经济转型升级。
——严控增量,优化存量。强化节能审查和环评制度,提高行业准入门槛,严控高耗能、高污染行业增长,提高新增项目能效和环保水平;加快淘汰落后和低端产能,实施节能减排重点工程,改造提升传统产业。
——创新驱动,完善机制。加快节能减排技术创新、管理创新和制度创新,完善激励和约束机制,充分发挥市场配置资源的决定性作用,增强用能单位和公民自觉节能意识和内生动力。
——突出重点,全面推进。既要突出抓好工业、建筑、交通、公共机构等重点领域和重点用能单位节能及重点区域污染物防控,又要以建设生态文明为主线,动员全社会参与节能减排,推动形成绿色生产生活方式。
第三节 主要目标
实现全区能源消费总量和能耗强度持续下降,环境质量继续改善。到2020年,全区万元GDP能耗比2015年下降14%,“十三五”能耗增量控制在3570万吨标准煤以内,年均能耗增速控制在3.5%以下,能源消费总量控制在2.25亿吨标准煤以内。全区化学需氧量排放量控制在77.63万吨以内、氨氮排放量控制在4.37万吨以内、二氧化硫排放量控制在109.56万吨以内、氮氧化物排放量控制在101.4万吨以内,分别比2015年下降7.1%、7%、11%、11%。
第三章 促进重点领域节能,提高能效水平
以完成约束性指标为导向,坚持高起点控制增量与高标准改造存量相结合,推进结构性、工程性节能降耗,围绕工业、建筑、交通、商贸、公共机构等重点耗能领域,加快实施重点节能工程,切实提高重点领域能源利用效率。通过上述措施预期实现“十三五”节能任务的113%左右,确保完成国家下达的目标任务。
第一节 推进结构性节能降耗
通过大力发展服务业,提升服务业比重,降低二产比重,推动产业结构调轻、调优、调绿,促进结构性节能降耗,努力将服务业增加值比重由2015年的40%提高到45%。加快节能环保等战略性新兴产业发展,战略性新兴产业增加值比重由2016年的4.8%提高到10%。大力发展循环经济,推动煤矸石、粉煤灰、工业副产品石膏等工业固体废弃物综合利用,一般工业固体废弃物综合利用率由2015年的46%提高到55%左右。进一步调整工业内部结构,控制高耗能行业新增产能,对钢铁、煤炭、有色、建材、石化、化工等行业严格实行能耗等量或减量置换。对未完成年度节能目标的地区,新上高耗能项目实施区域限批措施。进一步优化能源结构,形成与我区区情相适应的绿色清洁能源消费结构,到2020年非化石能源装机比重达到38%左右,煤炭消费比重降到79%左右。通过结构性节能,力争实现节能量1500万吨标准煤。
第二节 深化工业领域节能
实施工业能效赶超行动,推进节能重点工程建设,在重点行业推行能效对标,重点耗能行业能源利用效率达到或超过国内国际先进水平。到2020年全区单位工业增加值能耗下降19%,力争实现节能量2000万吨标准煤。
电力行业。推进燃煤电厂超低排放和节能改造,到2020年,煤电平均供电标准煤耗降低到325克/千瓦时,其中现役机组改造后供电标准煤耗低于332克/千瓦时,新建机组供电标准煤耗低于315克/千瓦时,力争实现节能量500万吨标准煤。
煤炭行业。严格控制煤炭新增产能,有序退出过剩产能,积极发展先进产能。推进煤炭清洁化利用,实现煤炭全面洗选和分质分级利用,加快鼓励低阶煤提质技术研发和示范,提高煤炭资源综合利用效率。到2020年化解煤炭产能5414万吨,力争实现节能量20万吨标准煤。
钢铁冶金行业。推广煤调湿、烧结漏风改造、烧结余热发电、高炉脱湿鼓风、燃气蒸汽联合循环发电等技术。建立钢铁行业全流程绿色生产、能源循环利用。铁合金企业推广实施回转窑预还原、电炉烟气余热利用、镍铁热装热送等节能项目。到2020年化解钢铁产能310万吨,实现节能量180万吨标准煤。
化工行业。积极开展石化装置能量系统优化技术、化工固体废弃物资源利用技术等关键节能共性技术的研发攻关和应用示范。有序发展高性能合成材料、新能源产业基础材料等高附加值产品,延伸产业链,向下游深加工和精细化工转变。到2020年,单位电石生产综合能耗由2015年1.1吨标准煤/吨降至1.05吨标准煤/吨;单位烧碱生产综合能耗由2015年382千克标准煤/吨降至315千克标准煤/吨;单位合成氨生产综合能耗由2015年1.46吨标准煤/吨降至1.15吨标准煤/吨。
第三节 开展建筑领域节能
实施新建建筑能效提升计划,在城镇新建民用建筑中全面推进绿色建筑行动,政府投资的公益性新建建筑、大型公共建筑、保障性住房全部按照绿色建筑标准建设,房地产开发项目50%以上达到一星级绿色建筑标准。到2020年,城镇新建建筑能效水平较2015年提升20%,城镇绿色建筑占新建建筑比重超过50%。出台装配式建筑建设激励措施,推广以标准化设计、工厂化生产、装配化施工、信息化管理为特征的装配式建筑。到2020年,装配式建筑占新建建筑的比例达到10%左右。强化既有居住建筑节能改造,健全既有建筑节能改造技术标准,鼓励应用PPP、合同能源管理等市场化手段推进建筑节能改造。到2020年,完成既有居住建筑节能改造5000万平方米。
第四节 实施交通运输节能
加快推进综合交通运输体系建设,发挥不同运输方式的比较优势和组合效率,推广甩挂运输等先进组织模式,提高多式联运比重。大力发展公共交通,到2020年,全区人口在100万以上的城市基本实现中心城区公共交通站点500米全覆盖,公共交通占机动化出行比例达到60%左右。培育健康低碳的绿色运输方式,鼓励淘汰老旧高能耗车辆和作业机械,大力推广节能环保汽车、新能源汽车、天然气(CNG/LNG)清洁能源汽车,并支持相关配套设施建设。推动交通运输智能化,建立公众出行和物流平台信息服务系统,引导培育“共享型”交通运输模式。到2020年,营运客车和营运货车单位运输周转量能耗分别比2015年下降2%和6%。
第五节 推动商贸流通节能
建立商贸流通节能机制。加强零售、批发、餐饮、住宿、物流等企业能源管理制度建设,加快淘汰落后用能设备,推动照明、制冷和供热系统节能改造。宾馆、商厦、写字楼、机场、车站严格执行公共建筑空调温度控制标准,优化空调运行管理。推进商贸流通绿色化。实施绿色商场标准,开展绿色商场示范,鼓励商贸流通企业设置绿色产品专柜,推动大型商贸企业实施绿色供应链管理。完善绿色饭店标准体系,推进绿色饭店建设。加快绿色仓储建设,支持仓储设施利用太阳能等清洁能源,鼓励建设绿色物流园区。
第六节 加强公共机构节能
推进公共机构以合同能源管理方式实施节能改造,积极推进政府购买合同能源管理服务,探索用能托管模式。严格执行公共机构能源资源消费计量器具配备使用和管理标准,到“十三五”末,公共机构的行政、业务、后勤服务以及其他功能区域分区计量器具配备率达到80%。推进节约型公共机构示范单位创建和公共机构能效领跑者活动,到2020年底,创建节约型公共机构示范单位新增300家以上。公共机构率先淘汰采暖锅炉、茶浴炉、食堂大灶等燃煤设施,实施以电代煤、以气代煤,率先使用太阳能、地热能、空气能等清洁能源提供供电、供热/制冷服务。到2020年,公共机构人均综合能耗下降11%、单位建筑面积能耗下降10%。
第七节 推进农牧业和农村牧区节能
加快淘汰老旧农业机械,推广农用节能机械,发展节能大棚。推进节能及绿色农房建设,结合农村危房改造稳步推进农房节能及绿色化改造,加快省柴灶、节能炕升级换代,推广高效低排省柴节煤炉具。因地制宜采用生物质能、太阳能、空气热能、浅层地热能等解决农房采暖、炊事、生活热水等用能需求,提升农村能源利用清洁化水平。
第四章 促进重点领域减排,推进污染治理
以解决生态环境突出问题为导向,全力打好大气、水和土壤污染防治三大战役,统筹运用污染治理、污染减排、达标排放等多种手段,强化工业源、农业源、生活源、移动源等源头管控,实施一批大气污染物、水污染物等重点减排工程,开展多污染物协同防治,提高治理措施的针对性和有效性。
第一节 加大工业源污染减排
大力推进二氧化硫、氮氧化物、烟粉尘等多污染物协同控制治理。以燃煤机组超低排放改造为重点,对电力、钢铁、有色、建材、石化、焦化、化工等重点行业实施综合治理。自2016年起,有条件的新建燃煤发电机组全部达到超低排放要求。在乌海及周边地区通过主要污染物排放总量控制及特别排放限值、行业规划环评、区域污染联防联控等手段,保障区域性多种大气污染物的协同控制,实现区域环境质量明显好转;在呼包鄂地区进行区域布局调整、结构优化、产业升级,加快实现绿色转型;在通辽北部地区通过建设煤电铝烟气污染物趋零排放示范工程等措施进行氟化物污染控制。
第二节 推动农业源污染减排
防治畜禽养殖污染。划定禁止建设畜禽规模养殖场(小区)区域,加强分区分类管理,以废弃物资源化利用为途径,以旗县为单位推进畜禽养殖污染防治。养殖密集区推行粪污集中处理和资源化综合利用。到2020年,80%以上的规模化养殖场(小区)配套建设固体废弃物和污水贮存、处理设施,规模化养殖场畜禽粪便综合利用率达85%,实现畜禽养殖业总磷、化学需氧量、氨氮协同治理。
控制农业面源污染。建设生态沟渠、污水净化塘、地表径流集蓄池等设施,净化农田排水及地表径流。推进种植业清洁生产,开展农膜回收利用,推进农药包装废弃物回收处理,研究建立农药使用环境影响后评估制度。推进秸秆资源综合利用,强化秸秆焚烧与农业源氮污染防治,到2020年农作物秸秆综合利用率达到85%以上。到2020年实现化肥农药使用量零增长,农膜回收率达80%以上,农业面源得到有效治理,化学需氧量、氨氮排放量分别下降7.1%和7%。
第三节 加强水污染减排
推进重点流域综合治理。全面推行河长制管理制度,强化地方水环境保护属地责任,实施“一河一策”,确保到2018年底前,全面建立自治区、盟市、旗县(市、区)、乡镇(苏木)四级河长体系。进一步改善松花江、黄河中上游、辽河水质,推进海河、昆都仑河、总排干渠等重污染水体的治理力度,切实抓好呼伦湖、乌梁素海等重点湖泊综合治理和生态修复,到2020年呼伦湖、乌梁素海汇水范围内总氮减少10%。
强化工业集聚区污染治理。2017年底前,工业集中区要按规定建成污水集中处理设施,并安装自动在线监控装置,逾期未完成的,一律暂停审批和核准增加水污染物排放的建设项目,并依照有关规定撤消其园区资格。建立节水环保“领跑者”制度,进一步提升工业集聚区用水效率、排污强度等标准,到2020年,工业集聚区化学需氧量排放总量比2015年下降7%。
加快污水处理设施建设。现有城镇污水处理设施要因地制宜进行改造,强化脱氮除磷,2020年底前,达到相应排放标准或再生利用要求。到2020年,新建、扩建污水处理设施规模达到57.5万立方米/日,污水处理设施改造规模约43万立方米/日;全区城镇污水处理率达到84%,其中设市城市为95%,县城为85%,重点镇为70%,其他建制镇为30%以上,进一步提高污染物减排保障能力。
第四节 推进生活源污染减排
加快热力管网建设,积极推进集中供热、“煤改气”、“煤改电”、清洁煤供应网络工程建设。削减集中供热管网未覆盖的城镇居民生活用煤总量,逐步取缔原煤散烧。所有城市建成区全部淘汰10蒸吨/小时及以下燃煤锅炉、茶浴炉。加快散烧煤清洁化治理,建立以县(旗、区)为单位的全密闭配煤中心以及覆盖所有乡镇、村的洁净煤供应网络,将优质低硫低灰散煤、洁净型煤在民用燃煤中的使用比例提高到80%以上。加强餐饮油烟污染治理,2017年底前,城市建成区所有排放油烟的餐饮企业和单位食堂安装高效油烟净化设施。
第五节 加大移动源污染减排
加快黄标车淘汰,到2017年底,淘汰全部黄标车,杜绝车辆“冒黑烟”现象。提高油品质量,2017年1月1日起全面供应国V车用汽、柴油。加强机动车辆环保管理,到2020年,机动车环保定期检验参检率达到85%。鼓励出租车每年更换高效尾气净化装置,提高尾气控制水平。加快新能源汽车推广应用,推进新能源汽车产业发展,到2020年,新能源汽车数量占全区新增及更新汽车总量比例不低于3%。
第六节 强化挥发性有机物排放控制
全面加强石化、有机化工、表面涂装、包装印刷等重点行业挥发性有机物控制。强化挥发性有机物与氮氧化物的协同减排,建立固定源、移动源、面源排放清单,对香烃、芳烃、炔烃、醛类、酮类等挥发性有机物实施重点减排。开展石化行业“泄漏检测与修复”专项行动,对无组织排放开展治理。完成加油站、储油库、油罐车油气回收治理,油气回收率提高到90%以上。
第五章 深化改革创新,完善制度建设
完善节能减排法规ld体育中国官方网站。加快制修订《内蒙古自治区实施<中华人民共和国节约能源法>办法》相关条款,制定出台《内蒙古自治区固定资产投资项目节能审查办法》。健全节能标准体系,实现重点行业、设备节能标准全覆盖。加大高耗能、高耗水、高污染行业差别化电价水价等ld体育中国官方网站实施力度,建立健全居民用电、用水、用气阶梯价格制度。完善火电脱硫脱硝除尘环保电价ld体育中国官方网站体系,实施火力发电绿色调度。完善节能环保产品政府强制采购和优先采购制度。制定和实施强化节能减排的信贷激励ld体育中国官方网站,鼓励金融机构开发基于环境权益抵质押融资产品,拓宽担保品种范围,简化申请和审批手续。
促进节能减排科技创新。完善节能减排科技创新支持的ld体育中国官方网站体系,着力增强创新资源供给,推动节能环保科技服务持续健康发展。发挥政府指导性作用,协调高校、科研机构、企业、行业协会、民间机构等各方面资源,以突破节能环保产业发展瓶颈为重点,创新多层次、多元化、多形式合作机制。健全节能减排创新与成果转化体系,培育一批具有核心竞争力创新集群主体,为节能减排提供技术和装备保障。
健全节能减排市场机制。深入开展排污权有偿使用和市场化交易,完善排污权初始分配机制,强化以企业为单元进行污染物总量控制,着力培育排污权二级交易市场。完善水权制度,推行水权交易、培育水权交易市场,开展水权交易信息化管理系统建设。实施合同能源管理推广工程,鼓励节能服务公司创新服务模式,为用户提供咨询、诊断、设计、融资、改造、托管等“一站式”合同能源管理综合服务。落实国家能效标识管理制度,完善绿色建筑、绿色建材评价标识和认证制度,推行节能低碳环保产品认证和能源管理体系认证。开展能效、水效、环保领跑者引领行动。推进重点领域第三方污染治理,鼓励排污单位委托第三方治理单位开展污染治理。大力推进政府与社会资本合作,支持以第三方治理模式开展的污染治理项目应用PPP模式。
加强节能减排能力建设。全面推进“互联网+”绿色生态,提升全区节能减排信息化水平。到2020年污染源自动监测数据有效传输率、企业自行临测结果公布率达到90%以上,污染源监督性监测结果公布率在95%以上。定期公布各盟市节能减排目标完成情况预警信息,及时提醒高预警等级地区强化督促指导。健全自治区、盟市、旗县区三级节能监察体系,创新节能监察体系工作机制,推动节能监察向全社会延伸,实现重点领域节能监察全覆盖。创新环境执法监督手段,应用卫星遥感、无人机拍摄等非现场监控技术手段,加大环境执法力度,提升环境监察执法效能。
推动节能减排全社会参与。开展全民节约行动和节能“进机关、进单位、进企业、进军营、进商超、进宾馆、进学校、进家庭、进社区、进农村牧区”等“十进”活动,提高全民参与节能减排的积极性。深入开展全国节能宣传周、低碳日和自治区生态文明宣传周活动。鼓励和支持行业协会、龙头企业利用互联网搭建节能环保技术、产品、服务等市场信息交流平台,定期发布节能环保产业发展的重大信息,展示节能减排新技术、新产品、新工艺。完善行业信用评估体系,制订评定管理办法和规范,加强行业自律。
加强组织领导强化保障措施。充分发挥自治区生态文明建设和环境保护工作领导小组应对气候变化及节能减排专项工作协调办公室职能作用,加强沟通协调,各地区各部门密切配合,形成纵向联动、横向协调的工作机制。各盟市行署政府要根据自治区下达的任务,明确各年度目标,层层分解落实到旗县区、重点用能单位和重点排污单位责任,建立目标考核和责任追究制度。各级政府要加大对节能减排工作的财政资金支持力度,不断完善政府引导、市场运作、社会参与的多元投入机制。积极争取中央预算内投资,推广运用清洁发展委托贷款,支持节能、能效提高、清洁能源利用类项目。
附件:1.各盟市“十三五”能耗总量和强度“双控”目标
2.各盟市“十三五”主要污染物减排预期目标
附件:1.各盟市“十三五”主要污染物减排预期目
联系电话:0471-4865916(仅受理网站建设维护相关事宜) 关于防范仿冒网站风险的提示 网站支持
ipv6
回到顶部
| 索 引 号 | |
|---|---|
| 主题分类 | 国民经济管理、国有资产监管 \ 其他 |
| 发布机构 | 自治区人民政府 |
| 文 号 | 内政发〔2018〕12号 |
| 成文日期 | 2018-03-28 |
各盟行政公署、市人民政府,自治区各委、办、厅、局,各大企业、事业单位:
现将《内蒙古自治区节能减排“十三五”规划》印发给你们,请认真贯彻实施。
2018年3月23日
(此件主动公开)
内蒙古自治区节能减排“十三五”规划
2018年3月
“十三五”时期,是全面建成小康社会的决胜阶段,为加快建设资源节约型、环境友好型社会,实现经济社会全面协调可持续发展,筑牢北方生态安全屏障,确保实现自治区“十三五”节能减排目标任务,根据党的十九大精神和《内蒙古自治区国民经济和社会发展第十三个五年规划纲要》,制订本规划。
第一章 发展基础和面临形势
第一节 “十二五”节能减排取得的成效
“十二五”时期,自治区党委政府高度重视节能减排工作,认真贯彻落实党中央、国务院节能减排决策部署,坚持节约优先、保护优先、自然恢复为主的方针,以强有力的措施推进节能减排,顺利完成了“十二五”节能减排目标任务,有力地推进了经济转型升级提质,为实现自治区可持续发展奠定了良好基础。
节能减排目标任务超额完成。全区单位GDP能耗和单位工业增加值能耗分别累计下降18.8%和31.85%,超额完成国家下达的目标任务,单位地区生产总值能耗强度下降到1.0吨标准煤/万元(按2010年不变价)。2015年自治区化学需氧量排放量83.56万吨、氨氮排放量4.69万吨、二氧化硫排放量123.09万吨、氮氧化物排放量113.88万吨,分别比2010年下降9.30%、13.78%、11.91%、13.33%,完成“十二五”任务的138%、143%、313%和229%。
结构性节能减排取得积极成效。以节能减排为抓手推动产业结构调整,2015年,第三产业增加值占地区生产总值比重达到40%,比2010年提高近4个百分点。装备制造、有色、农畜产品加工和高新技术占工业比重达到32.7%,煤炭工业占工业比重下降到22.9%。工业领域提前一年完成国家下达的“十二五”淘汰落后和过剩产能目标任务,通过淘汰落后产能累计节能1200万吨标准煤。
重点领域节能减排成效显著。以工业、建筑、交通、商贸、公共机构领域重点用能单位为主体,深入推进节能低碳行动,列入“万家企业”节能低碳行动的697家企业提前一年完成国家下达的节能任务,累计节能1516万吨标准煤。

环境质量持续改善。生态环境质量状况有所改善,2015年,EI指数为44.97,较2010年提高3.4。水环境质量保持稳定,全区监测地表水国控断面34个,水质达到或优于Ⅲ类的水体比例为57.6%,13个城市监测的地市级集中饮用水水源地取水水质达标率为89.9%,饮用水源地周边土壤环境质量98.4%为清洁水平。全面实施大气污染防治行动计划,开展乌海及周边地区区域联防联控治理,12个盟市空气质量平均达标天数292天,优良天数比例达80.90%;辐射环境质量总体良好。
节能减排支撑体系不断完善。颁布了《内蒙古自治区实施<中华人民共和国节约能源法>办法》,制定出台了《节能减排“十二五”规划》、《“十二五”节能减排综合性工作方案》等系列ld体育中国官方网站文件,健全了节能减排统计、监测、考核体系和节能形势季度分析会制度,整合了应对气候变化和节能减排两个领导小组,为深入推进节能减排工作提供了坚强组织保障。
全社会主动参与节能减排意识增强。包头市列入国家节能减排财政ld体育中国官方网站综合示范城市,呼伦贝尔市、乌海市列入国家低碳试点城市,包头市、托克托县、霍林郭勒市列入国家循环经济示范市(县),呼和浩特市、乌海市、鄂尔多斯市列入国家餐厨废弃物资源化利用和无害化处理试点城市。全区节能宣传周、全国低碳日等宣传活动深入人心,绿色、低碳生产方式和消费模式逐步形成。
第二节 “十三五”节能减排面临的形势
“十三五”时期是我区全面建成小康社会的决胜阶段,是全面落实党的十九大精神和党中央对内蒙古发展战略定位、打造祖国北疆亮丽风景线的关键时期,绿色发展理念已融入经济社会发展全过程,持之以恒推进节能减排成为筑牢我国北方重要生态安全屏障的必然选择。转变经济发展方式、调整产业结构、科技创新和进步以及社会力量参与等,为节能减排创造了积极有利条件,提供了技术支撑手段和良好社会氛围,节能减排工作基础进一步夯实。
与此同时,自治区经济社会发展的资源环境瓶颈制约因素日益突出,面临着结构性矛盾依然突出、节能减排空间不断收窄等困难和问题,节能减排任务十分繁重,工作压力和难度加大。2015年第三产业占比低于全国平均水平10.5个百分点,相当部分制造业还处于产业链的中低端,能源消费结构中煤炭消费占比仍高达82.9%,产业结构、能源消费结构短期内难以得到根本改变。“十一五”以来,我区单位GDP能耗累计下降37.2%,企业节能技术改造空间显著下降,淘汰落后产能余量空间大幅缩小,主要污染物排放总量持续削减潜力不断收窄,削减量难以抵消新增量。
第二章 总体要求
第一节 指导思想
以党的十九大精神为统领,紧紧围绕“四个全面”战略布局和“五位一体”总体布局,牢固树立绿色发展理念,坚持节约优先和保护环境基本国策,以供给侧结构性改革为主线,以转型升级为主攻方向,以创新驱动为抓手,以建设资源节约型和环境友好型社会为目标,优化产业结构、合理控制能源消费总量,大幅度降低能源消耗强度、显著减少主要污染物排放总量,进一步推动绿色低碳循环发展,确保完成“十三五”节能减排任务目标。
第二节 基本原则
——强化约束,倒逼转型。不断强化节能减排法规标准,强化源头管控,落实节能减排目标责任制。实行能耗强度和能源消费总量双控,完善污染物减排总量控制制度,倒逼经济转型升级。
——严控增量,优化存量。强化节能审查和环评制度,提高行业准入门槛,严控高耗能、高污染行业增长,提高新增项目能效和环保水平;加快淘汰落后和低端产能,实施节能减排重点工程,改造提升传统产业。
——创新驱动,完善机制。加快节能减排技术创新、管理创新和制度创新,完善激励和约束机制,充分发挥市场配置资源的决定性作用,增强用能单位和公民自觉节能意识和内生动力。
——突出重点,全面推进。既要突出抓好工业、建筑、交通、公共机构等重点领域和重点用能单位节能及重点区域污染物防控,又要以建设生态文明为主线,动员全社会参与节能减排,推动形成绿色生产生活方式。
第三节 主要目标
实现全区能源消费总量和能耗强度持续下降,环境质量继续改善。到2020年,全区万元GDP能耗比2015年下降14%,“十三五”能耗增量控制在3570万吨标准煤以内,年均能耗增速控制在3.5%以下,能源消费总量控制在2.25亿吨标准煤以内。全区化学需氧量排放量控制在77.63万吨以内、氨氮排放量控制在4.37万吨以内、二氧化硫排放量控制在109.56万吨以内、氮氧化物排放量控制在101.4万吨以内,分别比2015年下降7.1%、7%、11%、11%。
第三章 促进重点领域节能,提高能效水平
以完成约束性指标为导向,坚持高起点控制增量与高标准改造存量相结合,推进结构性、工程性节能降耗,围绕工业、建筑、交通、商贸、公共机构等重点耗能领域,加快实施重点节能工程,切实提高重点领域能源利用效率。通过上述措施预期实现“十三五”节能任务的113%左右,确保完成国家下达的目标任务。
第一节 推进结构性节能降耗
通过大力发展服务业,提升服务业比重,降低二产比重,推动产业结构调轻、调优、调绿,促进结构性节能降耗,努力将服务业增加值比重由2015年的40%提高到45%。加快节能环保等战略性新兴产业发展,战略性新兴产业增加值比重由2016年的4.8%提高到10%。大力发展循环经济,推动煤矸石、粉煤灰、工业副产品石膏等工业固体废弃物综合利用,一般工业固体废弃物综合利用率由2015年的46%提高到55%左右。进一步调整工业内部结构,控制高耗能行业新增产能,对钢铁、煤炭、有色、建材、石化、化工等行业严格实行能耗等量或减量置换。对未完成年度节能目标的地区,新上高耗能项目实施区域限批措施。进一步优化能源结构,形成与我区区情相适应的绿色清洁能源消费结构,到2020年非化石能源装机比重达到38%左右,煤炭消费比重降到79%左右。通过结构性节能,力争实现节能量1500万吨标准煤。
第二节 深化工业领域节能
实施工业能效赶超行动,推进节能重点工程建设,在重点行业推行能效对标,重点耗能行业能源利用效率达到或超过国内国际先进水平。到2020年全区单位工业增加值能耗下降19%,力争实现节能量2000万吨标准煤。
电力行业。推进燃煤电厂超低排放和节能改造,到2020年,煤电平均供电标准煤耗降低到325克/千瓦时,其中现役机组改造后供电标准煤耗低于332克/千瓦时,新建机组供电标准煤耗低于315克/千瓦时,力争实现节能量500万吨标准煤。
煤炭行业。严格控制煤炭新增产能,有序退出过剩产能,积极发展先进产能。推进煤炭清洁化利用,实现煤炭全面洗选和分质分级利用,加快鼓励低阶煤提质技术研发和示范,提高煤炭资源综合利用效率。到2020年化解煤炭产能5414万吨,力争实现节能量20万吨标准煤。
钢铁冶金行业。推广煤调湿、烧结漏风改造、烧结余热发电、高炉脱湿鼓风、燃气蒸汽联合循环发电等技术。建立钢铁行业全流程绿色生产、能源循环利用。铁合金企业推广实施回转窑预还原、电炉烟气余热利用、镍铁热装热送等节能项目。到2020年化解钢铁产能310万吨,实现节能量180万吨标准煤。
化工行业。积极开展石化装置能量系统优化技术、化工固体废弃物资源利用技术等关键节能共性技术的研发攻关和应用示范。有序发展高性能合成材料、新能源产业基础材料等高附加值产品,延伸产业链,向下游深加工和精细化工转变。到2020年,单位电石生产综合能耗由2015年1.1吨标准煤/吨降至1.05吨标准煤/吨;单位烧碱生产综合能耗由2015年382千克标准煤/吨降至315千克标准煤/吨;单位合成氨生产综合能耗由2015年1.46吨标准煤/吨降至1.15吨标准煤/吨。
第三节 开展建筑领域节能
实施新建建筑能效提升计划,在城镇新建民用建筑中全面推进绿色建筑行动,政府投资的公益性新建建筑、大型公共建筑、保障性住房全部按照绿色建筑标准建设,房地产开发项目50%以上达到一星级绿色建筑标准。到2020年,城镇新建建筑能效水平较2015年提升20%,城镇绿色建筑占新建建筑比重超过50%。出台装配式建筑建设激励措施,推广以标准化设计、工厂化生产、装配化施工、信息化管理为特征的装配式建筑。到2020年,装配式建筑占新建建筑的比例达到10%左右。强化既有居住建筑节能改造,健全既有建筑节能改造技术标准,鼓励应用PPP、合同能源管理等市场化手段推进建筑节能改造。到2020年,完成既有居住建筑节能改造5000万平方米。
第四节 实施交通运输节能
加快推进综合交通运输体系建设,发挥不同运输方式的比较优势和组合效率,推广甩挂运输等先进组织模式,提高多式联运比重。大力发展公共交通,到2020年,全区人口在100万以上的城市基本实现中心城区公共交通站点500米全覆盖,公共交通占机动化出行比例达到60%左右。培育健康低碳的绿色运输方式,鼓励淘汰老旧高能耗车辆和作业机械,大力推广节能环保汽车、新能源汽车、天然气(CNG/LNG)清洁能源汽车,并支持相关配套设施建设。推动交通运输智能化,建立公众出行和物流平台信息服务系统,引导培育“共享型”交通运输模式。到2020年,营运客车和营运货车单位运输周转量能耗分别比2015年下降2%和6%。
第五节 推动商贸流通节能
建立商贸流通节能机制。加强零售、批发、餐饮、住宿、物流等企业能源管理制度建设,加快淘汰落后用能设备,推动照明、制冷和供热系统节能改造。宾馆、商厦、写字楼、机场、车站严格执行公共建筑空调温度控制标准,优化空调运行管理。推进商贸流通绿色化。实施绿色商场标准,开展绿色商场示范,鼓励商贸流通企业设置绿色产品专柜,推动大型商贸企业实施绿色供应链管理。完善绿色饭店标准体系,推进绿色饭店建设。加快绿色仓储建设,支持仓储设施利用太阳能等清洁能源,鼓励建设绿色物流园区。
第六节 加强公共机构节能
推进公共机构以合同能源管理方式实施节能改造,积极推进政府购买合同能源管理服务,探索用能托管模式。严格执行公共机构能源资源消费计量器具配备使用和管理标准,到“十三五”末,公共机构的行政、业务、后勤服务以及其他功能区域分区计量器具配备率达到80%。推进节约型公共机构示范单位创建和公共机构能效领跑者活动,到2020年底,创建节约型公共机构示范单位新增300家以上。公共机构率先淘汰采暖锅炉、茶浴炉、食堂大灶等燃煤设施,实施以电代煤、以气代煤,率先使用太阳能、地热能、空气能等清洁能源提供供电、供热/制冷服务。到2020年,公共机构人均综合能耗下降11%、单位建筑面积能耗下降10%。
第七节 推进农牧业和农村牧区节能
加快淘汰老旧农业机械,推广农用节能机械,发展节能大棚。推进节能及绿色农房建设,结合农村危房改造稳步推进农房节能及绿色化改造,加快省柴灶、节能炕升级换代,推广高效低排省柴节煤炉具。因地制宜采用生物质能、太阳能、空气热能、浅层地热能等解决农房采暖、炊事、生活热水等用能需求,提升农村能源利用清洁化水平。
第四章 促进重点领域减排,推进污染治理
以解决生态环境突出问题为导向,全力打好大气、水和土壤污染防治三大战役,统筹运用污染治理、污染减排、达标排放等多种手段,强化工业源、农业源、生活源、移动源等源头管控,实施一批大气污染物、水污染物等重点减排工程,开展多污染物协同防治,提高治理措施的针对性和有效性。
第一节 加大工业源污染减排
大力推进二氧化硫、氮氧化物、烟粉尘等多污染物协同控制治理。以燃煤机组超低排放改造为重点,对电力、钢铁、有色、建材、石化、焦化、化工等重点行业实施综合治理。自2016年起,有条件的新建燃煤发电机组全部达到超低排放要求。在乌海及周边地区通过主要污染物排放总量控制及特别排放限值、行业规划环评、区域污染联防联控等手段,保障区域性多种大气污染物的协同控制,实现区域环境质量明显好转;在呼包鄂地区进行区域布局调整、结构优化、产业升级,加快实现绿色转型;在通辽北部地区通过建设煤电铝烟气污染物趋零排放示范工程等措施进行氟化物污染控制。
第二节 推动农业源污染减排
防治畜禽养殖污染。划定禁止建设畜禽规模养殖场(小区)区域,加强分区分类管理,以废弃物资源化利用为途径,以旗县为单位推进畜禽养殖污染防治。养殖密集区推行粪污集中处理和资源化综合利用。到2020年,80%以上的规模化养殖场(小区)配套建设固体废弃物和污水贮存、处理设施,规模化养殖场畜禽粪便综合利用率达85%,实现畜禽养殖业总磷、化学需氧量、氨氮协同治理。
控制农业面源污染。建设生态沟渠、污水净化塘、地表径流集蓄池等设施,净化农田排水及地表径流。推进种植业清洁生产,开展农膜回收利用,推进农药包装废弃物回收处理,研究建立农药使用环境影响后评估制度。推进秸秆资源综合利用,强化秸秆焚烧与农业源氮污染防治,到2020年农作物秸秆综合利用率达到85%以上。到2020年实现化肥农药使用量零增长,农膜回收率达80%以上,农业面源得到有效治理,化学需氧量、氨氮排放量分别下降7.1%和7%。
第三节 加强水污染减排
推进重点流域综合治理。全面推行河长制管理制度,强化地方水环境保护属地责任,实施“一河一策”,确保到2018年底前,全面建立自治区、盟市、旗县(市、区)、乡镇(苏木)四级河长体系。进一步改善松花江、黄河中上游、辽河水质,推进海河、昆都仑河、总排干渠等重污染水体的治理力度,切实抓好呼伦湖、乌梁素海等重点湖泊综合治理和生态修复,到2020年呼伦湖、乌梁素海汇水范围内总氮减少10%。
强化工业集聚区污染治理。2017年底前,工业集中区要按规定建成污水集中处理设施,并安装自动在线监控装置,逾期未完成的,一律暂停审批和核准增加水污染物排放的建设项目,并依照有关规定撤消其园区资格。建立节水环保“领跑者”制度,进一步提升工业集聚区用水效率、排污强度等标准,到2020年,工业集聚区化学需氧量排放总量比2015年下降7%。
加快污水处理设施建设。现有城镇污水处理设施要因地制宜进行改造,强化脱氮除磷,2020年底前,达到相应排放标准或再生利用要求。到2020年,新建、扩建污水处理设施规模达到57.5万立方米/日,污水处理设施改造规模约43万立方米/日;全区城镇污水处理率达到84%,其中设市城市为95%,县城为85%,重点镇为70%,其他建制镇为30%以上,进一步提高污染物减排保障能力。
第四节 推进生活源污染减排
加快热力管网建设,积极推进集中供热、“煤改气”、“煤改电”、清洁煤供应网络工程建设。削减集中供热管网未覆盖的城镇居民生活用煤总量,逐步取缔原煤散烧。所有城市建成区全部淘汰10蒸吨/小时及以下燃煤锅炉、茶浴炉。加快散烧煤清洁化治理,建立以县(旗、区)为单位的全密闭配煤中心以及覆盖所有乡镇、村的洁净煤供应网络,将优质低硫低灰散煤、洁净型煤在民用燃煤中的使用比例提高到80%以上。加强餐饮油烟污染治理,2017年底前,城市建成区所有排放油烟的餐饮企业和单位食堂安装高效油烟净化设施。
第五节 加大移动源污染减排
加快黄标车淘汰,到2017年底,淘汰全部黄标车,杜绝车辆“冒黑烟”现象。提高油品质量,2017年1月1日起全面供应国V车用汽、柴油。加强机动车辆环保管理,到2020年,机动车环保定期检验参检率达到85%。鼓励出租车每年更换高效尾气净化装置,提高尾气控制水平。加快新能源汽车推广应用,推进新能源汽车产业发展,到2020年,新能源汽车数量占全区新增及更新汽车总量比例不低于3%。
第六节 强化挥发性有机物排放控制
全面加强石化、有机化工、表面涂装、包装印刷等重点行业挥发性有机物控制。强化挥发性有机物与氮氧化物的协同减排,建立固定源、移动源、面源排放清单,对香烃、芳烃、炔烃、醛类、酮类等挥发性有机物实施重点减排。开展石化行业“泄漏检测与修复”专项行动,对无组织排放开展治理。完成加油站、储油库、油罐车油气回收治理,油气回收率提高到90%以上。
第五章 深化改革创新,完善制度建设
完善节能减排法规ld体育中国官方网站。加快制修订《内蒙古自治区实施<中华人民共和国节约能源法>办法》相关条款,制定出台《内蒙古自治区固定资产投资项目节能审查办法》。健全节能标准体系,实现重点行业、设备节能标准全覆盖。加大高耗能、高耗水、高污染行业差别化电价水价等ld体育中国官方网站实施力度,建立健全居民用电、用水、用气阶梯价格制度。完善火电脱硫脱硝除尘环保电价ld体育中国官方网站体系,实施火力发电绿色调度。完善节能环保产品政府强制采购和优先采购制度。制定和实施强化节能减排的信贷激励ld体育中国官方网站,鼓励金融机构开发基于环境权益抵质押融资产品,拓宽担保品种范围,简化申请和审批手续。
促进节能减排科技创新。完善节能减排科技创新支持的ld体育中国官方网站体系,着力增强创新资源供给,推动节能环保科技服务持续健康发展。发挥政府指导性作用,协调高校、科研机构、企业、行业协会、民间机构等各方面资源,以突破节能环保产业发展瓶颈为重点,创新多层次、多元化、多形式合作机制。健全节能减排创新与成果转化体系,培育一批具有核心竞争力创新集群主体,为节能减排提供技术和装备保障。
健全节能减排市场机制。深入开展排污权有偿使用和市场化交易,完善排污权初始分配机制,强化以企业为单元进行污染物总量控制,着力培育排污权二级交易市场。完善水权制度,推行水权交易、培育水权交易市场,开展水权交易信息化管理系统建设。实施合同能源管理推广工程,鼓励节能服务公司创新服务模式,为用户提供咨询、诊断、设计、融资、改造、托管等“一站式”合同能源管理综合服务。落实国家能效标识管理制度,完善绿色建筑、绿色建材评价标识和认证制度,推行节能低碳环保产品认证和能源管理体系认证。开展能效、水效、环保领跑者引领行动。推进重点领域第三方污染治理,鼓励排污单位委托第三方治理单位开展污染治理。大力推进政府与社会资本合作,支持以第三方治理模式开展的污染治理项目应用PPP模式。
加强节能减排能力建设。全面推进“互联网+”绿色生态,提升全区节能减排信息化水平。到2020年污染源自动监测数据有效传输率、企业自行临测结果公布率达到90%以上,污染源监督性监测结果公布率在95%以上。定期公布各盟市节能减排目标完成情况预警信息,及时提醒高预警等级地区强化督促指导。健全自治区、盟市、旗县区三级节能监察体系,创新节能监察体系工作机制,推动节能监察向全社会延伸,实现重点领域节能监察全覆盖。创新环境执法监督手段,应用卫星遥感、无人机拍摄等非现场监控技术手段,加大环境执法力度,提升环境监察执法效能。
推动节能减排全社会参与。开展全民节约行动和节能“进机关、进单位、进企业、进军营、进商超、进宾馆、进学校、进家庭、进社区、进农村牧区”等“十进”活动,提高全民参与节能减排的积极性。深入开展全国节能宣传周、低碳日和自治区生态文明宣传周活动。鼓励和支持行业协会、龙头企业利用互联网搭建节能环保技术、产品、服务等市场信息交流平台,定期发布节能环保产业发展的重大信息,展示节能减排新技术、新产品、新工艺。完善行业信用评估体系,制订评定管理办法和规范,加强行业自律。
加强组织领导强化保障措施。充分发挥自治区生态文明建设和环境保护工作领导小组应对气候变化及节能减排专项工作协调办公室职能作用,加强沟通协调,各地区各部门密切配合,形成纵向联动、横向协调的工作机制。各盟市行署政府要根据自治区下达的任务,明确各年度目标,层层分解落实到旗县区、重点用能单位和重点排污单位责任,建立目标考核和责任追究制度。各级政府要加大对节能减排工作的财政资金支持力度,不断完善政府引导、市场运作、社会参与的多元投入机制。积极争取中央预算内投资,推广运用清洁发展委托贷款,支持节能、能效提高、清洁能源利用类项目。
附件:1.各盟市“十三五”能耗总量和强度“双控”目标
2.各盟市“十三五”主要污染物减排预期目标
附件:1.各盟市“十三五”主要污染物减排预期目
| 索 引 号 | 1115000001151201XD/2020-128890 | 主题分类 | 国民经济管理、国有资产监管 \ 其他 |
| 发布机构 | 自治区人民政府 | 文 号 | 内政发〔2018〕12号 |
| 成文日期 | 2018-03-28 |
| 索 引 号 | 1115000001151201XD/2020-128890 |
| 主题分类 | 国民经济管理、国有资产监管 \ 其他 |
| 发布机构 | 自治区人民政府 |
| 文 号 | 内政发〔2018〕12号 |
| 成文日期 | 2018-03-28 |
各盟行政公署、市人民政府,自治区各委、办、厅、局,各大企业、事业单位:
现将《内蒙古自治区节能减排“十三五”规划》印发给你们,请认真贯彻实施。
2018年3月23日
(此件主动公开)
内蒙古自治区节能减排“十三五”规划
2018年3月
“十三五”时期,是全面建成小康社会的决胜阶段,为加快建设资源节约型、环境友好型社会,实现经济社会全面协调可持续发展,筑牢北方生态安全屏障,确保实现自治区“十三五”节能减排目标任务,根据党的十九大精神和《内蒙古自治区国民经济和社会发展第十三个五年规划纲要》,制订本规划。
第一章 发展基础和面临形势
第一节 “十二五”节能减排取得的成效
“十二五”时期,自治区党委政府高度重视节能减排工作,认真贯彻落实党中央、国务院节能减排决策部署,坚持节约优先、保护优先、自然恢复为主的方针,以强有力的措施推进节能减排,顺利完成了“十二五”节能减排目标任务,有力地推进了经济转型升级提质,为实现自治区可持续发展奠定了良好基础。
节能减排目标任务超额完成。全区单位GDP能耗和单位工业增加值能耗分别累计下降18.8%和31.85%,超额完成国家下达的目标任务,单位地区生产总值能耗强度下降到1.0吨标准煤/万元(按2010年不变价)。2015年自治区化学需氧量排放量83.56万吨、氨氮排放量4.69万吨、二氧化硫排放量123.09万吨、氮氧化物排放量113.88万吨,分别比2010年下降9.30%、13.78%、11.91%、13.33%,完成“十二五”任务的138%、143%、313%和229%。
结构性节能减排取得积极成效。以节能减排为抓手推动产业结构调整,2015年,第三产业增加值占地区生产总值比重达到40%,比2010年提高近4个百分点。装备制造、有色、农畜产品加工和高新技术占工业比重达到32.7%,煤炭工业占工业比重下降到22.9%。工业领域提前一年完成国家下达的“十二五”淘汰落后和过剩产能目标任务,通过淘汰落后产能累计节能1200万吨标准煤。
重点领域节能减排成效显著。以工业、建筑、交通、商贸、公共机构领域重点用能单位为主体,深入推进节能低碳行动,列入“万家企业”节能低碳行动的697家企业提前一年完成国家下达的节能任务,累计节能1516万吨标准煤。

环境质量持续改善。生态环境质量状况有所改善,2015年,EI指数为44.97,较2010年提高3.4。水环境质量保持稳定,全区监测地表水国控断面34个,水质达到或优于Ⅲ类的水体比例为57.6%,13个城市监测的地市级集中饮用水水源地取水水质达标率为89.9%,饮用水源地周边土壤环境质量98.4%为清洁水平。全面实施大气污染防治行动计划,开展乌海及周边地区区域联防联控治理,12个盟市空气质量平均达标天数292天,优良天数比例达80.90%;辐射环境质量总体良好。
节能减排支撑体系不断完善。颁布了《内蒙古自治区实施<中华人民共和国节约能源法>办法》,制定出台了《节能减排“十二五”规划》、《“十二五”节能减排综合性工作方案》等系列ld体育中国官方网站文件,健全了节能减排统计、监测、考核体系和节能形势季度分析会制度,整合了应对气候变化和节能减排两个领导小组,为深入推进节能减排工作提供了坚强组织保障。
全社会主动参与节能减排意识增强。包头市列入国家节能减排财政ld体育中国官方网站综合示范城市,呼伦贝尔市、乌海市列入国家低碳试点城市,包头市、托克托县、霍林郭勒市列入国家循环经济示范市(县),呼和浩特市、乌海市、鄂尔多斯市列入国家餐厨废弃物资源化利用和无害化处理试点城市。全区节能宣传周、全国低碳日等宣传活动深入人心,绿色、低碳生产方式和消费模式逐步形成。
第二节 “十三五”节能减排面临的形势
“十三五”时期是我区全面建成小康社会的决胜阶段,是全面落实党的十九大精神和党中央对内蒙古发展战略定位、打造祖国北疆亮丽风景线的关键时期,绿色发展理念已融入经济社会发展全过程,持之以恒推进节能减排成为筑牢我国北方重要生态安全屏障的必然选择。转变经济发展方式、调整产业结构、科技创新和进步以及社会力量参与等,为节能减排创造了积极有利条件,提供了技术支撑手段和良好社会氛围,节能减排工作基础进一步夯实。
与此同时,自治区经济社会发展的资源环境瓶颈制约因素日益突出,面临着结构性矛盾依然突出、节能减排空间不断收窄等困难和问题,节能减排任务十分繁重,工作压力和难度加大。2015年第三产业占比低于全国平均水平10.5个百分点,相当部分制造业还处于产业链的中低端,能源消费结构中煤炭消费占比仍高达82.9%,产业结构、能源消费结构短期内难以得到根本改变。“十一五”以来,我区单位GDP能耗累计下降37.2%,企业节能技术改造空间显著下降,淘汰落后产能余量空间大幅缩小,主要污染物排放总量持续削减潜力不断收窄,削减量难以抵消新增量。
第二章 总体要求
第一节 指导思想
以党的十九大精神为统领,紧紧围绕“四个全面”战略布局和“五位一体”总体布局,牢固树立绿色发展理念,坚持节约优先和保护环境基本国策,以供给侧结构性改革为主线,以转型升级为主攻方向,以创新驱动为抓手,以建设资源节约型和环境友好型社会为目标,优化产业结构、合理控制能源消费总量,大幅度降低能源消耗强度、显著减少主要污染物排放总量,进一步推动绿色低碳循环发展,确保完成“十三五”节能减排任务目标。
第二节 基本原则
——强化约束,倒逼转型。不断强化节能减排法规标准,强化源头管控,落实节能减排目标责任制。实行能耗强度和能源消费总量双控,完善污染物减排总量控制制度,倒逼经济转型升级。
——严控增量,优化存量。强化节能审查和环评制度,提高行业准入门槛,严控高耗能、高污染行业增长,提高新增项目能效和环保水平;加快淘汰落后和低端产能,实施节能减排重点工程,改造提升传统产业。
——创新驱动,完善机制。加快节能减排技术创新、管理创新和制度创新,完善激励和约束机制,充分发挥市场配置资源的决定性作用,增强用能单位和公民自觉节能意识和内生动力。
——突出重点,全面推进。既要突出抓好工业、建筑、交通、公共机构等重点领域和重点用能单位节能及重点区域污染物防控,又要以建设生态文明为主线,动员全社会参与节能减排,推动形成绿色生产生活方式。
第三节 主要目标
实现全区能源消费总量和能耗强度持续下降,环境质量继续改善。到2020年,全区万元GDP能耗比2015年下降14%,“十三五”能耗增量控制在3570万吨标准煤以内,年均能耗增速控制在3.5%以下,能源消费总量控制在2.25亿吨标准煤以内。全区化学需氧量排放量控制在77.63万吨以内、氨氮排放量控制在4.37万吨以内、二氧化硫排放量控制在109.56万吨以内、氮氧化物排放量控制在101.4万吨以内,分别比2015年下降7.1%、7%、11%、11%。
第三章 促进重点领域节能,提高能效水平
以完成约束性指标为导向,坚持高起点控制增量与高标准改造存量相结合,推进结构性、工程性节能降耗,围绕工业、建筑、交通、商贸、公共机构等重点耗能领域,加快实施重点节能工程,切实提高重点领域能源利用效率。通过上述措施预期实现“十三五”节能任务的113%左右,确保完成国家下达的目标任务。
第一节 推进结构性节能降耗
通过大力发展服务业,提升服务业比重,降低二产比重,推动产业结构调轻、调优、调绿,促进结构性节能降耗,努力将服务业增加值比重由2015年的40%提高到45%。加快节能环保等战略性新兴产业发展,战略性新兴产业增加值比重由2016年的4.8%提高到10%。大力发展循环经济,推动煤矸石、粉煤灰、工业副产品石膏等工业固体废弃物综合利用,一般工业固体废弃物综合利用率由2015年的46%提高到55%左右。进一步调整工业内部结构,控制高耗能行业新增产能,对钢铁、煤炭、有色、建材、石化、化工等行业严格实行能耗等量或减量置换。对未完成年度节能目标的地区,新上高耗能项目实施区域限批措施。进一步优化能源结构,形成与我区区情相适应的绿色清洁能源消费结构,到2020年非化石能源装机比重达到38%左右,煤炭消费比重降到79%左右。通过结构性节能,力争实现节能量1500万吨标准煤。
第二节 深化工业领域节能
实施工业能效赶超行动,推进节能重点工程建设,在重点行业推行能效对标,重点耗能行业能源利用效率达到或超过国内国际先进水平。到2020年全区单位工业增加值能耗下降19%,力争实现节能量2000万吨标准煤。
电力行业。推进燃煤电厂超低排放和节能改造,到2020年,煤电平均供电标准煤耗降低到325克/千瓦时,其中现役机组改造后供电标准煤耗低于332克/千瓦时,新建机组供电标准煤耗低于315克/千瓦时,力争实现节能量500万吨标准煤。
煤炭行业。严格控制煤炭新增产能,有序退出过剩产能,积极发展先进产能。推进煤炭清洁化利用,实现煤炭全面洗选和分质分级利用,加快鼓励低阶煤提质技术研发和示范,提高煤炭资源综合利用效率。到2020年化解煤炭产能5414万吨,力争实现节能量20万吨标准煤。
钢铁冶金行业。推广煤调湿、烧结漏风改造、烧结余热发电、高炉脱湿鼓风、燃气蒸汽联合循环发电等技术。建立钢铁行业全流程绿色生产、能源循环利用。铁合金企业推广实施回转窑预还原、电炉烟气余热利用、镍铁热装热送等节能项目。到2020年化解钢铁产能310万吨,实现节能量180万吨标准煤。
化工行业。积极开展石化装置能量系统优化技术、化工固体废弃物资源利用技术等关键节能共性技术的研发攻关和应用示范。有序发展高性能合成材料、新能源产业基础材料等高附加值产品,延伸产业链,向下游深加工和精细化工转变。到2020年,单位电石生产综合能耗由2015年1.1吨标准煤/吨降至1.05吨标准煤/吨;单位烧碱生产综合能耗由2015年382千克标准煤/吨降至315千克标准煤/吨;单位合成氨生产综合能耗由2015年1.46吨标准煤/吨降至1.15吨标准煤/吨。
第三节 开展建筑领域节能
实施新建建筑能效提升计划,在城镇新建民用建筑中全面推进绿色建筑行动,政府投资的公益性新建建筑、大型公共建筑、保障性住房全部按照绿色建筑标准建设,房地产开发项目50%以上达到一星级绿色建筑标准。到2020年,城镇新建建筑能效水平较2015年提升20%,城镇绿色建筑占新建建筑比重超过50%。出台装配式建筑建设激励措施,推广以标准化设计、工厂化生产、装配化施工、信息化管理为特征的装配式建筑。到2020年,装配式建筑占新建建筑的比例达到10%左右。强化既有居住建筑节能改造,健全既有建筑节能改造技术标准,鼓励应用PPP、合同能源管理等市场化手段推进建筑节能改造。到2020年,完成既有居住建筑节能改造5000万平方米。
第四节 实施交通运输节能
加快推进综合交通运输体系建设,发挥不同运输方式的比较优势和组合效率,推广甩挂运输等先进组织模式,提高多式联运比重。大力发展公共交通,到2020年,全区人口在100万以上的城市基本实现中心城区公共交通站点500米全覆盖,公共交通占机动化出行比例达到60%左右。培育健康低碳的绿色运输方式,鼓励淘汰老旧高能耗车辆和作业机械,大力推广节能环保汽车、新能源汽车、天然气(CNG/LNG)清洁能源汽车,并支持相关配套设施建设。推动交通运输智能化,建立公众出行和物流平台信息服务系统,引导培育“共享型”交通运输模式。到2020年,营运客车和营运货车单位运输周转量能耗分别比2015年下降2%和6%。
第五节 推动商贸流通节能
建立商贸流通节能机制。加强零售、批发、餐饮、住宿、物流等企业能源管理制度建设,加快淘汰落后用能设备,推动照明、制冷和供热系统节能改造。宾馆、商厦、写字楼、机场、车站严格执行公共建筑空调温度控制标准,优化空调运行管理。推进商贸流通绿色化。实施绿色商场标准,开展绿色商场示范,鼓励商贸流通企业设置绿色产品专柜,推动大型商贸企业实施绿色供应链管理。完善绿色饭店标准体系,推进绿色饭店建设。加快绿色仓储建设,支持仓储设施利用太阳能等清洁能源,鼓励建设绿色物流园区。
第六节 加强公共机构节能
推进公共机构以合同能源管理方式实施节能改造,积极推进政府购买合同能源管理服务,探索用能托管模式。严格执行公共机构能源资源消费计量器具配备使用和管理标准,到“十三五”末,公共机构的行政、业务、后勤服务以及其他功能区域分区计量器具配备率达到80%。推进节约型公共机构示范单位创建和公共机构能效领跑者活动,到2020年底,创建节约型公共机构示范单位新增300家以上。公共机构率先淘汰采暖锅炉、茶浴炉、食堂大灶等燃煤设施,实施以电代煤、以气代煤,率先使用太阳能、地热能、空气能等清洁能源提供供电、供热/制冷服务。到2020年,公共机构人均综合能耗下降11%、单位建筑面积能耗下降10%。
第七节 推进农牧业和农村牧区节能
加快淘汰老旧农业机械,推广农用节能机械,发展节能大棚。推进节能及绿色农房建设,结合农村危房改造稳步推进农房节能及绿色化改造,加快省柴灶、节能炕升级换代,推广高效低排省柴节煤炉具。因地制宜采用生物质能、太阳能、空气热能、浅层地热能等解决农房采暖、炊事、生活热水等用能需求,提升农村能源利用清洁化水平。
第四章 促进重点领域减排,推进污染治理
以解决生态环境突出问题为导向,全力打好大气、水和土壤污染防治三大战役,统筹运用污染治理、污染减排、达标排放等多种手段,强化工业源、农业源、生活源、移动源等源头管控,实施一批大气污染物、水污染物等重点减排工程,开展多污染物协同防治,提高治理措施的针对性和有效性。
第一节 加大工业源污染减排
大力推进二氧化硫、氮氧化物、烟粉尘等多污染物协同控制治理。以燃煤机组超低排放改造为重点,对电力、钢铁、有色、建材、石化、焦化、化工等重点行业实施综合治理。自2016年起,有条件的新建燃煤发电机组全部达到超低排放要求。在乌海及周边地区通过主要污染物排放总量控制及特别排放限值、行业规划环评、区域污染联防联控等手段,保障区域性多种大气污染物的协同控制,实现区域环境质量明显好转;在呼包鄂地区进行区域布局调整、结构优化、产业升级,加快实现绿色转型;在通辽北部地区通过建设煤电铝烟气污染物趋零排放示范工程等措施进行氟化物污染控制。
第二节 推动农业源污染减排
防治畜禽养殖污染。划定禁止建设畜禽规模养殖场(小区)区域,加强分区分类管理,以废弃物资源化利用为途径,以旗县为单位推进畜禽养殖污染防治。养殖密集区推行粪污集中处理和资源化综合利用。到2020年,80%以上的规模化养殖场(小区)配套建设固体废弃物和污水贮存、处理设施,规模化养殖场畜禽粪便综合利用率达85%,实现畜禽养殖业总磷、化学需氧量、氨氮协同治理。
控制农业面源污染。建设生态沟渠、污水净化塘、地表径流集蓄池等设施,净化农田排水及地表径流。推进种植业清洁生产,开展农膜回收利用,推进农药包装废弃物回收处理,研究建立农药使用环境影响后评估制度。推进秸秆资源综合利用,强化秸秆焚烧与农业源氮污染防治,到2020年农作物秸秆综合利用率达到85%以上。到2020年实现化肥农药使用量零增长,农膜回收率达80%以上,农业面源得到有效治理,化学需氧量、氨氮排放量分别下降7.1%和7%。
第三节 加强水污染减排
推进重点流域综合治理。全面推行河长制管理制度,强化地方水环境保护属地责任,实施“一河一策”,确保到2018年底前,全面建立自治区、盟市、旗县(市、区)、乡镇(苏木)四级河长体系。进一步改善松花江、黄河中上游、辽河水质,推进海河、昆都仑河、总排干渠等重污染水体的治理力度,切实抓好呼伦湖、乌梁素海等重点湖泊综合治理和生态修复,到2020年呼伦湖、乌梁素海汇水范围内总氮减少10%。
强化工业集聚区污染治理。2017年底前,工业集中区要按规定建成污水集中处理设施,并安装自动在线监控装置,逾期未完成的,一律暂停审批和核准增加水污染物排放的建设项目,并依照有关规定撤消其园区资格。建立节水环保“领跑者”制度,进一步提升工业集聚区用水效率、排污强度等标准,到2020年,工业集聚区化学需氧量排放总量比2015年下降7%。
加快污水处理设施建设。现有城镇污水处理设施要因地制宜进行改造,强化脱氮除磷,2020年底前,达到相应排放标准或再生利用要求。到2020年,新建、扩建污水处理设施规模达到57.5万立方米/日,污水处理设施改造规模约43万立方米/日;全区城镇污水处理率达到84%,其中设市城市为95%,县城为85%,重点镇为70%,其他建制镇为30%以上,进一步提高污染物减排保障能力。
第四节 推进生活源污染减排
加快热力管网建设,积极推进集中供热、“煤改气”、“煤改电”、清洁煤供应网络工程建设。削减集中供热管网未覆盖的城镇居民生活用煤总量,逐步取缔原煤散烧。所有城市建成区全部淘汰10蒸吨/小时及以下燃煤锅炉、茶浴炉。加快散烧煤清洁化治理,建立以县(旗、区)为单位的全密闭配煤中心以及覆盖所有乡镇、村的洁净煤供应网络,将优质低硫低灰散煤、洁净型煤在民用燃煤中的使用比例提高到80%以上。加强餐饮油烟污染治理,2017年底前,城市建成区所有排放油烟的餐饮企业和单位食堂安装高效油烟净化设施。
第五节 加大移动源污染减排
加快黄标车淘汰,到2017年底,淘汰全部黄标车,杜绝车辆“冒黑烟”现象。提高油品质量,2017年1月1日起全面供应国V车用汽、柴油。加强机动车辆环保管理,到2020年,机动车环保定期检验参检率达到85%。鼓励出租车每年更换高效尾气净化装置,提高尾气控制水平。加快新能源汽车推广应用,推进新能源汽车产业发展,到2020年,新能源汽车数量占全区新增及更新汽车总量比例不低于3%。
第六节 强化挥发性有机物排放控制
全面加强石化、有机化工、表面涂装、包装印刷等重点行业挥发性有机物控制。强化挥发性有机物与氮氧化物的协同减排,建立固定源、移动源、面源排放清单,对香烃、芳烃、炔烃、醛类、酮类等挥发性有机物实施重点减排。开展石化行业“泄漏检测与修复”专项行动,对无组织排放开展治理。完成加油站、储油库、油罐车油气回收治理,油气回收率提高到90%以上。
第五章 深化改革创新,完善制度建设
完善节能减排法规ld体育中国官方网站。加快制修订《内蒙古自治区实施<中华人民共和国节约能源法>办法》相关条款,制定出台《内蒙古自治区固定资产投资项目节能审查办法》。健全节能标准体系,实现重点行业、设备节能标准全覆盖。加大高耗能、高耗水、高污染行业差别化电价水价等ld体育中国官方网站实施力度,建立健全居民用电、用水、用气阶梯价格制度。完善火电脱硫脱硝除尘环保电价ld体育中国官方网站体系,实施火力发电绿色调度。完善节能环保产品政府强制采购和优先采购制度。制定和实施强化节能减排的信贷激励ld体育中国官方网站,鼓励金融机构开发基于环境权益抵质押融资产品,拓宽担保品种范围,简化申请和审批手续。
促进节能减排科技创新。完善节能减排科技创新支持的ld体育中国官方网站体系,着力增强创新资源供给,推动节能环保科技服务持续健康发展。发挥政府指导性作用,协调高校、科研机构、企业、行业协会、民间机构等各方面资源,以突破节能环保产业发展瓶颈为重点,创新多层次、多元化、多形式合作机制。健全节能减排创新与成果转化体系,培育一批具有核心竞争力创新集群主体,为节能减排提供技术和装备保障。
健全节能减排市场机制。深入开展排污权有偿使用和市场化交易,完善排污权初始分配机制,强化以企业为单元进行污染物总量控制,着力培育排污权二级交易市场。完善水权制度,推行水权交易、培育水权交易市场,开展水权交易信息化管理系统建设。实施合同能源管理推广工程,鼓励节能服务公司创新服务模式,为用户提供咨询、诊断、设计、融资、改造、托管等“一站式”合同能源管理综合服务。落实国家能效标识管理制度,完善绿色建筑、绿色建材评价标识和认证制度,推行节能低碳环保产品认证和能源管理体系认证。开展能效、水效、环保领跑者引领行动。推进重点领域第三方污染治理,鼓励排污单位委托第三方治理单位开展污染治理。大力推进政府与社会资本合作,支持以第三方治理模式开展的污染治理项目应用PPP模式。
加强节能减排能力建设。全面推进“互联网+”绿色生态,提升全区节能减排信息化水平。到2020年污染源自动监测数据有效传输率、企业自行临测结果公布率达到90%以上,污染源监督性监测结果公布率在95%以上。定期公布各盟市节能减排目标完成情况预警信息,及时提醒高预警等级地区强化督促指导。健全自治区、盟市、旗县区三级节能监察体系,创新节能监察体系工作机制,推动节能监察向全社会延伸,实现重点领域节能监察全覆盖。创新环境执法监督手段,应用卫星遥感、无人机拍摄等非现场监控技术手段,加大环境执法力度,提升环境监察执法效能。
推动节能减排全社会参与。开展全民节约行动和节能“进机关、进单位、进企业、进军营、进商超、进宾馆、进学校、进家庭、进社区、进农村牧区”等“十进”活动,提高全民参与节能减排的积极性。深入开展全国节能宣传周、低碳日和自治区生态文明宣传周活动。鼓励和支持行业协会、龙头企业利用互联网搭建节能环保技术、产品、服务等市场信息交流平台,定期发布节能环保产业发展的重大信息,展示节能减排新技术、新产品、新工艺。完善行业信用评估体系,制订评定管理办法和规范,加强行业自律。
加强组织领导强化保障措施。充分发挥自治区生态文明建设和环境保护工作领导小组应对气候变化及节能减排专项工作协调办公室职能作用,加强沟通协调,各地区各部门密切配合,形成纵向联动、横向协调的工作机制。各盟市行署政府要根据自治区下达的任务,明确各年度目标,层层分解落实到旗县区、重点用能单位和重点排污单位责任,建立目标考核和责任追究制度。各级政府要加大对节能减排工作的财政资金支持力度,不断完善政府引导、市场运作、社会参与的多元投入机制。积极争取中央预算内投资,推广运用清洁发展委托贷款,支持节能、能效提高、清洁能源利用类项目。
附件:1.各盟市“十三五”能耗总量和强度“双控”目标
2.各盟市“十三五”主要污染物减排预期目标
附件:1.各盟市“十三五”主要污染物减排预期目
主办单位:ld体育中国官方网站主办 承办单位:ld体育中国官方网站办公厅承办
蒙ICP备05000248号
蒙公网安备15010502000333 政府网站标识码:1500000001
本网站发布的所有信息均不收取任何费用如遇到任何以本网站名义收取费用的情况请向自治区政府办公厅纪检部门举报
是否“确认”跳转到登录页?