| 索 引 号 | 主题分类 | 工业、交通 \ 民航 | |
| 发布机构 | 自治区人民政府办公厅 | 文 号 | 内政办发〔2023〕45号 |
| 成文日期 | 2023-07-03 |
| 索 引 号 | |
| 主题分类 | 民航 |
| 发布机构 | 自治区人民政府办公厅 |
| 文 号 | 内政办发〔2023〕45号 |
| 成文日期 | 2023-07-03 |
各盟行政公署、市人民政府,自治区各委、办、厅、局,各大企业、事业单位:
经自治区人民政府同意,现将《内蒙古自治区处置民用航空器事故应急预案》印发给你们,请结合实际,认真贯彻落实。
2023年7月3日
(此件公开发布)
内蒙古自治区处置民用航空器事故应急预案
目录
1总则
1.1编制目的
1.2编制依据
1.3适用范围
1.4工作原则
2应急指挥体系及职责
2.1应急指挥组织体系
2.1.1自治区指挥部组织机构
2.1.2现场指挥部组织机构
2.1.3应急组织机构职责
2.2应急预案体系
3应急响应
3.1信息报告
3.1.1信息报告内容
3.1.2信息监测
3.2分级响应
3.2.1一级响应
3.2.2 二级响应
3.2.3 三级响应
3.2.4 四级响应
3.3分级响应内容
3.3.1 一级响应内容
3.3.2 二级响应内容
3.3.3 三、四级响应内容
3.4先期处置
3.5信息发布
3.6响应结束
4后期处置
4.1善后处置
4.2事故调查
4.3总结评估
5 预案宣传、培训、演练、管理
5.1宣传
5.2培训
5.3演练
5.4预案管理
6应急保障
6.1经费保障
6.2物资装备保障
6.3专业救援队伍保障
7附则
7.1名词解释
7.2预案解释
7.3预案实施时间
1 总则
1.1编制目的
建立健全自治区民用航空器事故应急机制,保证民用航空器事故应急处置工作协调、有序和高效进行,最大程度地减少人员伤亡和财产损失,保护公众生命和财产安全,维护社会稳定,促进航空安全。
1.2编制依据
《中华人民共和国突发事件应对法》、《中华人民共和国安全生产法》、《中华人民共和国民用航空法》、《中华人民共和国搜寻援救民用航空器规定》、《生产安全事故报告和调查处理条例》、《国家处置民用航空器飞行事故应急预案》、《民用机场管理条例》、《民用运输机场突发事件应急救援管理规则》、《民用航空器事件技术调查规定》、《中国民用航空局应对突发事件总体预案》、《内蒙古自治区突发公共事件总体应急预案(试行)》等法律、法规及有关规定。
1.3适用范围
本预案适用于在内蒙古自治区行政区域内发生的民用航空器事故的应急处置工作。
1.4工作原则
(1)以人为本、避免和最大程度地减少人员伤亡。
(2)统一指挥、分级管理、分级响应。
(3)职责明确、分工协作、反应及时、措施果断、运转高效。
(4)预防为主、常备不懈、信息互通、资源共享、依靠科学、依法处置。
2 应急指挥体系及职责
2.1应急指挥组织体系
自治区人民政府成立自治区民用航空器事故应急指挥部(以下简称自治区指挥部),负责领导、组织、协调全区民用航空器事故的搜寻与救援工作。
发生民用航空器事故的所在地盟行政公署、市人民政府成立事故现场应急指挥部(以下简称现场指挥部),负责领导、组织事故现场的应急救援和处置工作。
2.1.1自治区指挥部组织机构
总指挥:自治区分管副主席
副总指挥:民航内蒙古安全监管局局长,自治区公安厅常务副厅长、自治区交通运输厅厅长、自治区卫生健康委主任、自治区应急管理厅厅长、内蒙古消防救援总队总队长。
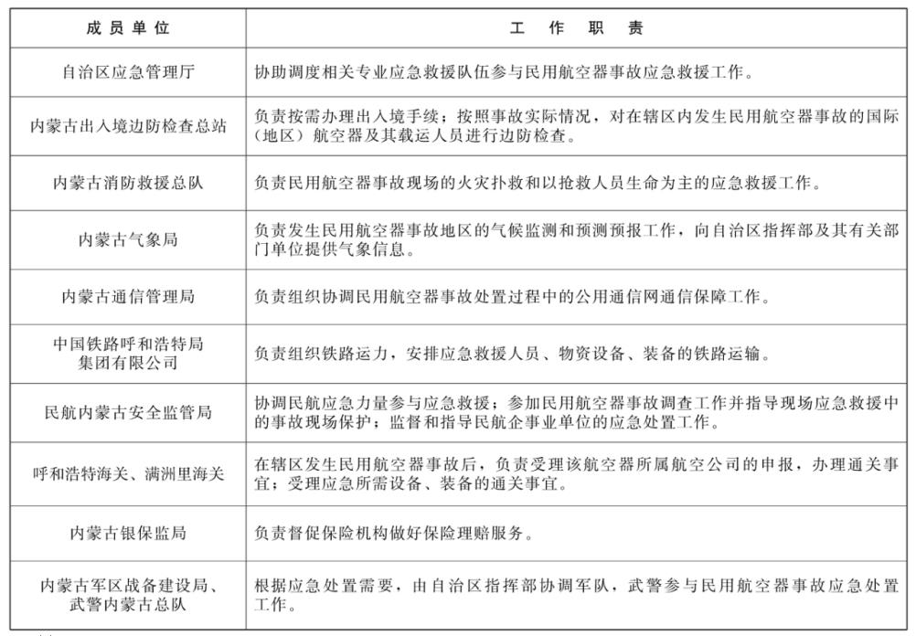
成员单位:自治区党委宣传部、党委外事办、工业和信息化厅、公安厅、财政厅、交通运输厅、卫生健康委、应急管理厅,内蒙古出入境边防检查总站、内蒙古消防救援总队、内蒙古气象局、内蒙古通信管理局、中国铁路呼和浩特局集团有限公司、民航内蒙古安全监管局、呼和浩特海关、满洲里海关、内蒙古银保监局、内蒙古军区战备建设局、武警内蒙古总队等部门单位。
自治区人民政府可根据应急处置工作实际需要,对自治区指挥部成员单位进行调整。
自治区指挥部办公室设在民航内蒙古安全监管局,办公室主任由民航内蒙古安全监管局局长兼任。
2.1.2现场指挥部组织机构
现场指挥部由民用航空器事故发生地盟行政公署、市人民政府根据实际需要成立。
2.1.3应急组织机构职责
(1)自治区指挥部职责:贯彻落实党中央、国务院有关民用航空器事故工作的决策部署,执行国家处置航空器事故指挥部及自治区党委和政府指示要求;研究解决航空器事故应急救援工作中的重大问题,指挥、协调全区航空器事故应急保障工作,调集保障力量和装备物资,协调各部门支持地方开展应急处置工作;决定是否启动、终止本预案。
(2)自治区指挥部办公室职责:负责自治区指挥部的日常工作,贯彻落实自治区指挥部的指示和工作部署;及时收集、报告民用航空器事故情况,向自治区指挥部报告事故应急处置情况,同时将相关情况通报自治区指挥部各成员单位;负责与民航上级部门的沟通协调和信息报告工作;参与民用航空器事故调查,组织有关人员、专家赶赴现场参加、指导现场应急救援;负责制定自治区处置民用航空器事故应急预案,指导有关部门单位开展预案宣传、培训和演练,并根据实际情况,适时组织对预案进行评估和修订;完成自治区指挥部交办的其他工作。
(3)自治区指挥部成员单位职责:在自治区指挥部的统一指挥调度下,负责组织协调对口部门单位开展本部门、本系统、本专业领域应对航空器事故的相关应急处置工作;调动本部门单位应急处突力量参与应急处置,与国家相关部委、有关省(区、市)建立协调联动机制,为自治区指挥部提供决策咨询。(各成员单位具体职责详见附件2)
(4)现场指挥部职责:落实自治区指挥部的有关指示要求,负责事故现场应急处置的组织指挥工作;协调调度各方力量开展火灾扑救、抢救伤员、人员疏散、医疗救护、治安警戒、交通管制、应急保障、善后处置以及疫情防控等各项抢险救援工作。
现场指挥部可以根据需要成立以下工作组:
抢险救援组:由消防救援部门牵头,主要负责民用航空器事故现场的火灾扑救和人员抢救。
医疗救援组:由卫生健康部门牵头,主要负责民用航空器事故中伤员的医疗救护和事故现场的卫生防疫。
安全保卫组:由公安机关牵头,主要负责民用航空器事故现场的治安秩序。
应急保障组:由交通运输、应急管理部门牵头,主要负责民用航空器事故现场所需要的专业应急救援队伍人员协调及救援物资的筹备运输。
宣传报道组:由党委宣传部门牵头,负责民用航空器事故现场的应急新闻报道。
发生在民用机场及其邻近区域的民用航空器事故应急救援工作应当在现场指挥部统一领导下,机场管理机构以及其他民航企事业单位依照《民用运输机场突发事件应急救援管理规则》规定,积极主动开展应急救援工作。
2.2应急预案体系
自治区民用航空器事故应急预案体系由本预案,自治区相关部门单位应急预案,有关盟行政公署、市人民政府和旗县级人民政府应急救援预案,民用运输机场应急救援预案,民航其他企事业单位应急救援预案等组成。民用航空器事故发生时,有关地方人民政府和部门单位应当各司其职,按照各自预案及时有效地开展应急救援处置工作。
3 应急响应
3.1信息报告
发生或获悉民用航空器事故的部门单位要立即、准确、主动向自治区指挥部办公室报告事故信息。自治区指挥部办公室接到信息后,及时将有关信息报告自治区指挥部,并通报内蒙古军区有关部门。自治区指挥部视情况将有关信息报送国务院有关部门。
事故信息报告应及时、客观、真实,不得迟报、谎报、瞒报、漏报。首次报告时可以先简要报告,并做好续报工作,直至应急处置工作结束。涉及国家秘密的,应当遵守国家有关保密规定。
3.1.1信息报告内容
(1)事故发生的时间、地点和航空器运营人。
(2)航空器的类别、型号、国籍和登记标志。
(3)机长姓名、机组人员、旅客(乘员)人数。
(4)任务性质及航班号。
(5)最后一个起飞点和预计着陆点。
(6)事故简要经过。
(7)伤亡人数及航空器损坏程度。
(8)事故发生地区的物理特征。
(9)事故发生的可能原因。
(10)事故发生后采取的应急处置措施。
(11)与事故有关的其他情况。
(12)事故信息的来源和报告人。
3.1.2信息监测
自治区指挥部办公室、各民航企事业单位及相关航空器承运人(代理人)应当加强对民用航空器在运行过程中发生事故信息的收集、汇总,并及时作出预警。
3.2分级响应
参照《国家处置民用航空器飞行事故应急预案》,按照民用航空器事故的可控性、严重程度和影响范围,应急响应分为4个等级。
3.2.1一级响应
符合以下任一条件时,启动一级响应:
(1)民用航空器特别重大事故。
(2)民用航空器执行专机任务发生事故。
(3)民用航空器事故死亡人员中有国际、国内重要旅客。
(4)军用航空器与民用航空器发生空中相撞。
(5)外国民用航空器在中华人民共和国境内发生事故,并造成人员死亡。
(6)民用航空器发生爆炸、空中解体、坠机等,造成重要地面设施巨大损失,并对设施使用、环境保护、公众安全、社会稳定等造成巨大影响。
3.2.2二级响应
符合以下任一条件时,启动二级响应:
(1)民用航空器发生重大事故。
(2)民用航空器在运行过程中发生严重的不正常紧急事件,可能导致重大以上事故发生。
3.2.3三级响应
符合以下任一条件时,启动三级响应:
(1)民用航空器发生较大事故。
(2)民用航空器在运行过程中发生严重的不正常紧急事件,可能导致较大以上事故发生。
3.2.4四级响应
符合以下任一条件时,启动四级响应:
(1)民用航空器发生一般事故。
(2)民用航空器在运行过程中发生严重的不正常紧急事件,可能导致一般以上事故发生。
3.3分级响应内容
3.3.1一级响应内容
发生一级应急响应事件时,启动本预案。自治区指挥部立即向国家处置民用航空器事故指挥部报告,并开展先期处置,协助国家处置民用航空器事故指挥部开展指挥救援,当指挥权移交国家处置民用航空器事故指挥部时,配合做好相关工作。
(1)自治区指挥部按照以下程序和内容响应:
——按照国家处置航空器事故指挥部要求和指令做好相关应急救援工作。
——开通与国家处置航空器事故指挥部、自治区相关部门单位、事故发生地盟市现场指挥部等的通信联系,收集相关信息,实时掌握事故处置情况。
——及时向国家处置航空器事故指挥部、自治区党委和政府报告民用航空器事故基本情况和应急救援的进展情况,传达并落实相关救援指令和要求。
——通知有关成员单位负责人立即赶赴自治区指挥部,召开自治区处置航空器事故紧急会议,通报事故信息,部署应急救援工作。
——配合国家处置航空器事故指挥部开展应急救援和事故调查等相关工作。
——需要其他应急救援力量支援时,及时向国家处置航空器事故指挥部提出请求。
(2)自治区指挥部成员单位接到民用航空器事故信息后,按照以下程序和内容响应:
——启动并实施本部门单位应急预案,同时向自治区指挥部报告。
——协调组织应急救援力量开展应急救援工作。
——需要其他部门单位支援时,向自治区指挥部提出请求。
(3)盟行政公署、市人民政府接到民用航空器事故信息后,按照以下程序和内容响应:
——启动并实施盟行政公署、市人民政府应急预案,及时向自治区指挥部报告情况。
——成立现场指挥部,组织应急救援力量开展现场应急救援工作。
——需要其他应急力量支援时,向自治区指挥部提出请求。
3.3.2二级响应内容
发生二级应急响应事件时,启动本预案。自治区指挥部立即向国务院民用航空主管部门报告,并组织指导开展现场应急救援处置工作。
(1)自治区指挥部按照以下程序和内容响应:
——开通与国务院民用航空主管部门、自治区相关部门单位、事故发生地盟市现场指挥部等的通信联系,收集相关信息,实时掌握事故处置情况。
——及时向国务院民用航空主管部门、自治区党委和政府等报告民用航空器事故基本情况和应急救援的进展情况。
——传达、落实国务院民用航空主管部门、自治区党委和政府的应急救援指令。
——通知有关成员单位负责人立即赶赴自治区指挥部,召开自治区指挥部紧急会议,通报事故信息,部署相关应急救援工作。
——协调现场指挥部提出的支援请求。
——组织有关人员、专家赶赴现场参加、指导现场应急救援。
——协调落实成员单位开展相关应急救援工作。
(2)自治区指挥部成员单位接到民用航空器事故信息后,按照以下程序和内容响应:
——启动并实施本部门应急预案,并向自治区指挥部报告。
——协调组织应急救援力量开展应急救援工作。
——需要其他部门单位支援时,向自治区指挥部提出请求。
(3)盟行政公署、市人民政府接到民用航空器事故信息后,按照以下程序和内容响应:
——启动并实施盟行政公署、市人民政府应急预案,及时向自治区指挥部报告情况。
——成立现场指挥部,组织应急救援力量开展现场应急救援工作。
——需要其他应急力量支援时,向自治区指挥部提出请求。
3.3.3三、四级响应内容
(1)启动并实施盟行政公署、市人民政府应急预案,及时向自治区指挥部、自治区人民政府报告情况。
(2)成立现场指挥部,组织应急救援力量开展现场应急救援工作。
(3)需要其他应急力量支援时,向自治区指挥部提出请求。
启动三、四级应急响应时,原则上由事发地盟行政公署、市人民政府和旗县级人民政府分别负责应对,针对涉及面广、敏感度高、处置不当可能造成严重后果,或者超出盟行政公署、市人民政府应急处置能力的,自治区指挥部参照一、二级响应内容加强对事发地人民政府的工作指导。
3.4先期处置
发生民用航空器事故后,事发地盟行政公署、市人民政府和旗县级人民政府要组织各应急处置部门单位坚决、迅速地实施先期处置,全力控制事故态势,及时将旅客、机组人员和地面受影响人员撤离、疏散到安全区域,及时救助机上及地面受伤人员,对机载的危险品货物及周边地面危险和重要设施立即采取保护性措施,防止次生、衍生事件的发生。需要其他应急力量支援时,向自治区指挥部提出申请,自治区指挥部协调相关部门单位组织力量进行支援。
先期处置工作要在确保人员安全的情况下,尽可能地保护事故现场,方便应急救援结束后的事故调查工作。
3.5信息发布
启动一、二级应急响应时,由自治区指挥部制定信息发布方案,确定发布内容,由指定的新闻发言人及时发布信息,并组织相关报道;启动三、四级应急响应时,原则上由事发地盟行政公署、市人民政府和旗县级人民政府制定信息发布方案,确定发布内容,由指定的新闻发言人及时发布信息,并组织相关报道。信息发布应当及时、准确、客观、全面。
3.6响应结束
应急响应结束条件:
(1)民用航空器事故的搜救工作已经完成。
(2)机上幸存人员已撤离、疏散。
(3)伤亡人员已得到妥善救治和处理,重要财产已进行必要保护。
(4)对事故现场、应急人员和周边群众已采取有效防护措施。
(5)事故所造成的各种危害已被消除,并无继发可能。
(6)受影响的民用运输机场已恢复正常运行。
(7)事故现场及其周边得到了有效控制,对重要地面设施、环境保护、公众安全、社会稳定等的影响已降至最小程度。
自治区指挥部办公室根据现场处置情况,适时向自治区指挥部提出应急响应结束建议。自治区指挥部研究确认后,宣布应急响应结束,并通报各成员单位。
4 后期处置
4.1善后处置
民用航空器事故发生地盟行政公署、市人民政府组织协调善后处置工作,尽快消除事故后果和影响,安抚受害人员,保证社会稳定,恢复正常秩序。
民用航空器事故发生后,发生事故的民航运输企业按有关法律、法规,及时对受害旅客、货主进行赔偿,对地面受损害的单位和个人进行赔偿;通知有关保险机构及时派员赶赴事故现场,按有关航空保险规定办理事故理赔工作。
4.2事故调查
民用航空器事故调查应当与现场应急处置工作有机结合,事故调查的内容包括对应急救援情况的调查。民用航空器事故调查工作按照国家和行业有关规定的要求进行。
4.3总结评估
参加事故应急救援的各部门单位依据有关规定和要求,及时对事故发生原因、人员伤亡、其他经济损失、抢险过程及使用的设备、工作情况、经验教训等进行调查、总结和评估,提出改进工作的建议,并视情况对应急预案进行修订完善。
5 预案宣传、培训、演练、管理
5.1宣传
自治区指挥部成员单位、地方各级人民政府、民航相关企事业单位要加强对航空器事故应急处置工作的宣传,通过各类媒体向社会公众广泛宣传航空器出现紧急情况时应当采取的正确处置措施,增强公众的自我保护意识,提高自救、互救能力,尽量减少人员伤亡和财产损失。
5.2培训
自治区指挥部成员单位、地方各级人民政府、民航相关企事业单位要组织对处置民用航空器事故应急预案的学习,加强应急救援技术的研讨和交流,提高应急处置专业技术人员的业务知识水平。
5.3演练
盟行政公署、市人民政府协调指导属地机场管理机构至少每三年组织1次针对民用航空器事故的应急演练,增强和完善各民用航空器事故应急指挥机构成员单位间的协调配合。演练应当针对不同类型的民用航空器事故,检验和改善应急救援准备、应急响应和应急管理能力,提高工作效率,并根据演练情况不断完善应急预案。
5.4预案管理
本预案由自治区指挥部办公室会同成员单位适时修订完善。
6 应急保障
6.1经费保障
航空器事故应急救援工作所需经费,按照现行事权、财权划分原则,分级负担。
6.2物资装备保障
旗县级以上人民政府及民航企事业单位应当加强民用航空器事故应急处置物资储备,配备消防、医疗救护、航空器搬移等设备,有效应对航空器事故。
6.3专业救援队伍保障
旗县级以上人民政府及民航企事业单位应当加强民用航空器事故应急处置队伍建设,按照要求组织培训、演练,提高应急处置人员的业务素质和技术水平。
7 附则
7.1名词解释
民用航空器:指除用于执行军事、海关、警察飞行任务外的航空器。
机场及其邻近区域:指机场围界以内以及距机场每条跑道中心点8公里范围内的区域。
机场管理机构:指依法组建的或者受委托的负责机场安全和运营管理的具有法人资格的机构。
航空器事故:是指对于有人驾驶航空器而言,从任何人登上航空器准备飞行直至所有这类人员下了航空器为止的时间内,或者对于获得中国民用航空局设计或者运行批准的无人驾驶航空器而言,从航空器为飞行目的准备移动直至飞行结束停止移动且主要推进系统停车的时间内,或者其他在机场活动区内发生的与民用航空器有关的下列事件:
(一)人员死亡或者重伤。但是,由于自然、自身或者他人原因造成的人员伤亡,以及由于偷乘航空器藏匿在供旅客和机组使用区域外造成的人员伤亡除外。
(二)航空器损毁无法修复或者严重损坏。
(三)航空器失踪或者处于无法接近的地方。
7.2预案解释
本预案由自治区指挥部办公室负责解释。
7.3预案实施时间
本预案自印发之日起实施。
附件:1.内蒙古自治区处置民用航空器事故流程图
2.内蒙古自治区民用航空器事故应急指挥部成员单位工作职责
3.内蒙古自治区民用航空器事故分级
附件1
内蒙古自治区处置民用航空器事故流程图




是否“确认”跳转到登录页?